Même si l’agriculture intensive reste le modèle agricole prépondérant en France et dans le monde, son règne se voit de plus en plus contesté. De nombreux opposants s’indignent contre ce système qui, en cherchant à maximiser la production, néglige trop souvent le bien-être de la main d’oeuvre, des animaux et de l’environnement.
En parallèle, de nombreux acteurs, poussés par les revendications des consommateurs et préoccupés par les enjeux que représente l’évolution de l’agriculture pour la société, mettent en place de nouvelles formes de production, toujours plus responsables. Ainsi, on entend désormais souvent les termes d’agriculture « raisonnée », diversifiée, biologique ou encore de permaculture. Toutes ces approches s’efforcent de fournir des produits de qualité, non sans se soucier de leur impact et oeuvrent au maintien d’une relation de proximité entre producteurs et consommateurs.
Si ces nouveaux modèles représentent une avancée prometteuse pour l’avenir, on pourrait cependant imaginer aller encore plus loin dans cette démarche avec un retour à une agriculture traditionnelle proposant un organisme global et autonome : la biodynamie.
La biodynamie : une philosophie à l’origine de l’agriculture
La biodynamie reste encore très marginale, puisqu’en 2012 on recense :
- 5.000 producteurs dans le monde
- 400 producteurs en France
Elle n’en représente pas moins un modèle intéressant qui pourrait tendre à se développer dans les années futures. Pour comprendre, revenons-en à son origine. La biodynamie a été impulsée dès les années 1924 par Rudolf Steiner, un philosophe et agronome autrichien. À l’époque, ce précurseur s’inquiétait déjà des effets néfastes d’une agriculture intensive et défendait la recherche d’un équilibre entre la culture, son environnement immédiat et plus lointain.
C’est grâce à un ensemble de huit conférences constituant le « Cours aux Agriculteurs », qu’il a entrepris la vulgarisation des principes fondamentaux de la biodynamie. À savoir, Rudolf Steiner est aussi l’initiateur de l’anthroposophie, ce courant de pensée que l’on peut traduire par la « sagesse de l’homme ». Evidemment, on retrouve dans l’essence même de la biodynamie, cette philosophie basée sur l’observation et le « penser » que Steiner considère comme les deux piliers de la connaissance.
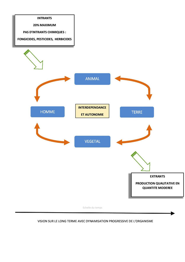
Pour vous aider à mieux en comprendre les principes, voici un schéma représentant le fonctionnement d’un organe agricole biodynamique :

En quoi la biodynamie va-t-elle plus loin que l’agriculture biologique ?
Pour reprendre les propos de Jean-Michel Florin, membre du Mouvement de l’agriculture biodynamique (MABD) et formateur en botanique : « L’agriculture conventionnelle tue la vie dans le sol. La bio la maintient et la biodynamie stimule la vie ».
L’agriculture biologique et la biodynamie ont en commun la racine « bio » qui traduit un intérêt pour la vie. Nombres de leurs préoccupations sont donc communes :
- la production de produits de qualité
- la fertilité des sols
- l’entretien du paysage
- l’approche du vivant
- les rôles du paysan
- les liens entre producteur et consommateur
Cependant, le suffixe « dynamie » qui vient du grec dynamos et signifie force, ajoute à la biodynamie la notion de travail avec les forces. On s’intéresse ici aux forces de vie, de sensibilité, de structuration et d’organisation. La prérogative pour l’exercice de la biodynamie est donc de connaître le fonctionnement de la nature dans sa globalité, c’est-à-dire tout ce qui se doit se mettre en mouvement pour produire la vie animale et végétale et non seulement se concentrer sur les éléments dont on souhaite directement tirer profit.
Si vous voulez en savoir davantage sur la biodynamie, découvrez le portrait de Baptiste Lucas et le site du Mouvement de l’Agriculture Biodynamique en France.